政策汇总
2025专精小巨人:各省奖励汇总一篇全!
发布时间:2025-11-10
访问量:
来源:网络
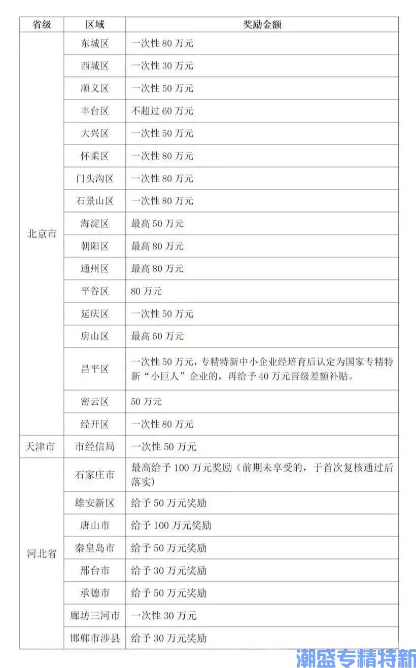
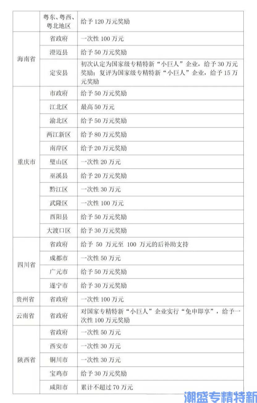
2025专精小巨人:各省奖励汇总,你能拿多少?
截至10月,全国1.81万家专精小巨人企业里,超70%已领到地方奖补——广东不仅粤东西北企业能拿120万,科技型小巨人还能叠加研发补贴;江苏对首次认定的企业额外补50万,连配套的厂房改造都有补贴;浙江绍兴更直接,光数字化改造一项最高补30万,细分领域冠军还有专项资金。
但不少企业也会有疑问:我的企业够不够专精特新硬标准?补贴多少?各省10月刚更新的奖补清单在哪查?
别慌,这份整理好的“省域奖励明细”,标清了各省市补贴金额,看完就能算清你能领多少:







下一篇:暂无
热点信息
-
2025专精小巨人:各省奖励汇总,你能拿多少?截至10月,全国1.81万家专精小巨人企业里,超70%...
-
区级补贴政策浦东新区对年度首次认定、新引进的国家“专精特新”小巨人、上海市“专精特新”企业给予一次性...



